Multivariate Testing is a powerful way of optimizing digital experiences by trying out several factors at once. You can think of it as changing some parts of your web page like headlines or colors that will reveal the best combination to increase engagement and conversions among others.
Table of Contents
What is Multivariate Testing?
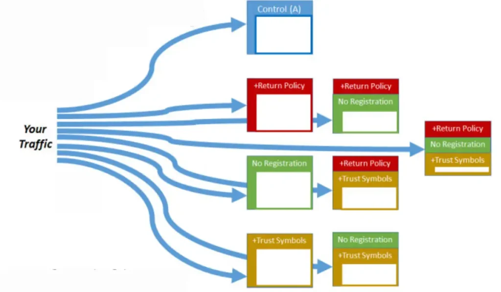
MVT, short for Multi variant testing, is an advanced method used to examine the simultaneous effects of many variables on a single outcome.
Unlike A/B testing which tests one element at a time by comparing two versions of it, MVT covers multiple variations across different elements in one test. It allows us to determine the best combination of changes that enhance user experience and performance better accordingly which maximize conversation.
With this approach, marketers, UX designers, and web developers can learn more about what influences user behavior by analyzing interactions between different factors within the MVT framework.
The expression “multivariate” implies involving many variables or aspects in the fields of statistics, maths, and data analysis. Multivariate Meaning is widely used to describe circumstances where more than one variable is scrutinized simultaneously.
Several examples of multivariate
Multivariate Analysis in Marketing
Testing various permutations of email subject lines, visuals as well as call-to-action buttons to establish which combination produces the highest number of opens and click-throughs.
Multivariate Testing in Web Design
Assessing different layouts, colors, and text contents on a landing page to find out the ideal designs for user engagement and conversion rates.
Multivariate Data Analysis in Research
Analyzing survey data with multiple questions (variables) that are used to determine how satisfied customers are with the service overall.

Multivariate statistics in healthcare
Examining how patients respond differently to treatments based on their ages, and medical history among other factors can help doctors come up with the best treatment plan possible.
Multivariable time series analysis
Studying how various economic indicators like GDP, unemployment rate plus inflation relate over time to predict economic conditions in the future.
Multi-Variant Testing

Multi-variant testing (MVT) or multivariate testing, is a refined form of experimentation that allows for trying out multiple variables at once to find out their individual and collective influences on a given outcome.
In particular, this method can help in optimizing user experiences on websites, mobile apps, and other digital platforms. Unlike A/B testing which looks at one factor at a time, MVT can examine numerous factors to provide a better understanding of the most effective combinations.
Examples of Multi-Variant Testing
E-commerce Website Optimization
A product detail page conversion rate needs to be improved by an online retailer. They use MVT to test various combinations of product images, descriptions, pricing information as well as call-to-action (CTA) buttons.
The analysis reveals that high-quality images combined with concise descriptions and prominent “Buy Now” buttons significantly boost sales here is another part which is CRO.
Email Marketing Campaigns
An organization wants to enhance the efficiency of its email marketing campaigns. They use MVT to try various subject lines, email body content as well as CTA links for example.
It is found through the analysis that emails with personalized subject lines, engaging content, and clear CTAs achieve higher open and click-through rates.
Landing Page Design
Lead generation of a software company that is launching its new product aims at landing page optimization. It has undertaken multivariate testing to determine the impact of different,

- Headlines,
- Images, form lengths and
- Button colors on the lead conversion rates.
The findings show that a very catchy headline, short form, and bright contrasting color of the submit button are the three main elements of enhancing conversion.
User Interface (UI) Enhancements
The developer of mobile applications wants to improve user interactions by making minor changes in its interface. MVT is used by this company to test many options like,
- Navigation styles,
- Icon designs and different color schemes for their application interfaces.
It was discovered that minimalistic design with instinctive navigation and colorful icons increased users’ satisfaction levels.
Content Strategy for Blogs
A blogging team aims to increase readers’ participation in their blogs through content strategy. They employed multivariate testing to assess,
- Various headlines,
- Article lengths and
- Image placements.
The analysis should disclose that,
- Interestingly enough,
- Brief attractive titles,
- Concise articles as well as,
- Pertinent images all help hold back readers from straying away from or leaving a site too hurriedly after they have looked at just one page.
Multi-Variant Testing Examples and Insights
| Scenario | Variables Tested | Key Insights |
| E-commerce Website | Product images, descriptions, prices, CTA buttons | High-quality images + concise descriptions + prominent CTAs = Increased sales |
| Email Marketing Campaigns | Subject lines, email content, CTA links | Personalized subject lines + engaging content + clear CTAs = Higher open/click-through rates |
| Landing Page Design | Headlines, images, form lengths, button colors | Compelling headline + short form + contrasting button color = Highest conversion rates |
| User Interface Enhancements | Navigation styles, icon designs, color schemes | Minimalist design + intuitive navigation + vibrant icons = Enhanced user satisfaction/retention |
| Content Strategy for Blogs | Headlines, article lengths, image placements | Short, catchy headlines + concise articles + strategic image placement = Increased reader engagement |
| Mobile App Onboarding | Onboarding steps, tutorial styles, user prompts | Simplified steps + interactive tutorials + clear prompts = Improved user onboarding experience |
The multi-variant testing is an effective tool that allows companies to adjust various aspects of their online presence at the same time. This is accomplished through analyzing interactions between different variables.
Thus MVT offers a complete understanding of what combinations are most effective in attaining specific objectives.
For example, MVT offers a data-oriented method for enriching user experiences and getting outcomes, be it increasing sales on an e-commerce site or improving email marketing campaigns and optimizing landing pages.
Marketers, web developers, and UX designers should not underestimate this technique if they want to make well-informed decisions that result in better performance and increased customer satisfaction.
Through embracing multi-variant testing businesses can stay ahead in the competition as they continuously improve their digital strategies.
Multivariate Testing Tools
Multivariate testing tools are meant to make businesses optimize their digital experiences by empowering them to carry out testing with many variables concurrently. These tools give an insight into the best combinations of parts that enhance user activity and conversion rates.

There is another thing like this that helps to boost engagements and sales which is CRO and CRO tools make the work easy Below is a list of popular multivariate testing tools, their usage, and pricing.
Optimizely
Usage: Optimizely is a powerful experimentation platform that supports A/B, multivariate, and server-side testing. Among its attributes are audience targeting, personalization as well as advanced analytics making it fit for any corporation.
Pricing: Begins at $50,000 annually; custom pricing is available for enterprise clients.
VWO (Visual Website Optimizer)
Usage: VWO allows you to perform A/B Testing, Multivariate Testing & Heatmaps all in one suite. It is highly regarded for being easy to use and having detailed reports which makes it ideal for beginners as well as experts in the field.
Pricing: Starting from $199 per month. Enterprise plans are available upon request.
Adobe Target
Usage: Adobe Target is part of the Adobe Experience Cloud and offers robust personalization and testing features. It can carry out A/B tests, multi-variate tests, automated personalization, and AI-powered targeting.
Pricing: Prices depend on business requirements.
AB Tasty
Usage: AB Tasty is a user-friendly platform that supports A/B testing, multi-variant testing, and personalization. It has split test options, audience sections, and real-time reporting tools.
Pricing: Starting at $39/month with enterprise pricing available upon request.
Convert
Usage: Convert is an agency or enterprise-focused optimization tool that offers A/B testing, MVTs (Multivariate Testing) as well as Split URL Testing which provides detailed analytics of all experiments performed as well as integrations to help you reach your target customers more easily.
Pricing: Starts from $699/month for the annual plan.
Kameleoon
Usage: Kameleoon offers multiple regression analysis tests, AB tests, or even customization options among others to users. Advanced segmentation capabilities are obtained by using artificial intelligence algorithms to predict targets.
Pricing: Custom prices based on business needs.
Crazy Egg
Usage: Crazy Egg provides A/B testing plus multivariate testing software with heatmaps and session recordings for better website performance analysis in terms of clicks in a visual manner it’s known for its simplicity and visual insights being most suitable for startups and SMEs.
Pricing: Starts at $24 per month for basic features.
Proof of Efficiency and Comparison
We can assess the effectiveness by using some criteria such as ease of use, depth of features, pricing, and customer reviews. The correct selection of a multivariate testing tool depends on several factors including your company’s specific,
- Needs,
- Budget, and
- Desired features.
| Tool | Ease of Use | Features Offered (Multivariate, A/B, Personalization) | Pricing | Customer Reviews (Source: G2, Capterra) |
| Google Optimize | High | A/B, Multivariate, Redirect | Free/Custom (Optimize 360) | 4.3/5 (G2), 4.4/5 (Capterra) |
| Optimizely | Moderate | A/B, Multivariate, Server-side, Personalization | Starts at $50,000/year | 4.2/5 (G2), 4.2/5 (Capterra) |
| VWO | High | A/B, Multivariate, Heatmaps | Starts at $199/month | 4.3/5 (G2), 4.2/5 (Capterra) |
| Adobe Target | Moderate | A/B, Multivariate, Automated Personalization | Custom pricing | 4.0/5 (G2), 4.1/5 (Capterra) |
| AB Tasty | High | A/B, Multivariate, Personalization | Starts at $39/month | 4.5/5 (G2), 4.6/5 (Capterra) |
| Convert | Moderate | A/B, Multivariate, Split URL, Personalization | Starts at $699/month | 4.4/5 (G2), 4.4/5 (Capterra) |
| Kameleoon | Moderate | A/B, Multivariate, Personalization, AI targeting | Custom pricing | 4.3/5 (G2), 4.5/5 (Capterra) |
| Crazy Egg | High | A/B, Multivariate, Heatmaps, Session recordings | Starts at $24/month | 4.0/5 (G2), 4.0/5 (Capterra) |
It is because Google Optimize integrates with Google Analytics and its free version is available that it is recommended to small or medium-sized businesses.
Optimizely and Adobe Target are tailored for large enterprises that need advanced features and have a bigger budget.
With all-inclusive solutions at a more affordable price point, that suit any type of business VWO and AB Tasty can be mentioned.
When it comes to testing capabilities with advanced targeting and personalization, Convert and Kameleoon are good options for businesses looking for robust tools.
Crazy Egg may be considered an economical choice for small firms that want simplicity together with visual insight.
Ease of use, features, pricing, and customer reviews are among the aspects that companies should consider while choosing the right tool for optimizing their digital experiences to achieve better results.
Multivariate Testing vs AB testing

Both multivariate testing (MVT) and A/B testing are useful techniques for optimizing marketing campaigns. They have different strengths and applications.
Here is a comparison to help you understand when to use ab testing vs multivariate testing or ab testing multivariate testing or we can say multivariate vs ab testing method:
A/B Testing
Definition
A/B testing involves comparing two versions (A and B) of a single variable to determine which performs better. It is sometimes referred to as split testing.

Use Cases
Best for simple comparisons where, for instance, you want to test one element at a time such as,
- A headline,
- Button color, or
- Image.
Advantages
- Easy setup and analysis.
- Lower traffic is required to get statistically significant results.
- Provides clear, direct insights into the particular effect of any singular change on performance.
Disadvantages
- Limited by only being able to test one variable at a time which can be quite tedious in case many elements require optimization.
- Does not explain interactions between different variables.
Multivariate Testing
Definition
Multivariate testing is a process whereby multiple variables are tested at once to determine how different combinations of changes influence the overall performance.
Use Cases
The best way to use multivariate testing can be complex pages or campaigns that involve testing a variety of aspects, for example, layout, pictures, headlines, and some calls to action altogether.
Advantages
- This tests shows how elements interact with each other.
- It can optimize the overall user experience faster by trying out many things at the same time.
Disadvantages
- It is more complicated to set up and analyze.
- To reach statistically significant results this method requires a great amount of traffic over a longer period of time.
- Can become unmanageable if there are too many variables involved in the system making it hard to isolate the impact of any one change.
Comparison Table
| Aspect | A/B Testing | Multivariate Testing |
| Definition | Tests two versions of a single variable | Tests multiple variables simultaneously |
| Use Cases | Simple comparisons | Complex interactions between multiple elements |
| Advantages | Easy setup, less traffic required, clear insights | Insights into element interactions, efficient optimization |
| Disadvantages | Limited to one variable at a time, a slower process | Complex setup requires significant traffic and time |
| Traffic Requirement | Lower | Higher |
| Complexity | Simple | Complex |
| Analysis | Straightforward | Detailed and intricate |
Multivariate Design of Experiments
Defining Clear Goals and Metrics
To start with, you should pinpoint the exact goals of your marketing campaign such as,
- Improving conversion rates,
- Increasing click-through rates, or
- Boosting sales.
Make sure that there are clear parameters to gauge success such as,
- Sales volume,
- Engagement rates, or
- Average order value.
Prioritizing Key Variables
Concentrate on variables that have a likelihood of influencing your objectives. These may include,
- Headlines,
- Images,
- Calls-to-action,
- Layout,
- Colors, and
- Pricing.
Rank these based on how they can influence user behavior.
Creating a Hypothesis for Each Variable
For every variable you plan to test develop a hypothesis. For instance, you may hypothesize that using customer testimonials will boost engagement while a more prominent call-to-action button will increase conversion rates. This is important in determining the influence of each change.
Use a Robust Testing Tool

Employ an uninterrupted multivariate testing tool or platform that can handle difficult experiments and give minute details of analytics. These include,
- Optimizely,
- Adobe Target, etc.
Make use of these to make various versions monitored as well as managed by them and analyze the results conclusively.
Ensure Sufficient Traffic and Duration
Significantly large amounts of traffic and time are required in multivariable tests to obtain statistically significant results. You should ensure that your website or marketing channel receives enough traffic for effective testing of all variants.
For instance, when planning any test campaign you must choose a duration long enough to account for variances in user behavior at different times.
Analyze Results and Iterate
To find out which combination of variables yielded the best result, analyze the outcome after the test has been done. Use these insights to guide your decision-making process on marketing strategy.
Note that optimization is a continuous process hence keep trying out new variants while adjusting your approach based on data generated from prior studies.
Summary Table
| Tip | Description |
| Define Clear Objectives and Metrics | Identify campaign goals and establish clear metrics for success. |
| Prioritize Key Variables | Focus on testing variables with the most potential impact on objectives. |
| Create a Hypothesis for Each Variable | Develop hypotheses for each variable to understand their impact. |
| Use a Robust Testing Tool | Utilize a reliable platform to manage experiments and analyze data. |
| Ensure Sufficient Traffic and Duration | Ensure enough traffic and duration for statistically significant results. |
| Analyze Results and Iterate | Analyze results, make informed decisions, and continuously refine the approach. |
Multivariate Testing Marketing
Multivariate testing (MVT) is a powerful technique that helps optimize marketing campaigns by testing multiple variables at once to see how they affect user engagement and sales.

Here are six tips for using multivariate testing effectively in your marketing:
Clear objectives and metrics
Begin by establishing the goals of your marketing campaign such as higher click-through rates, better conversion rates, or an increase in sales.
Be sure to define metrics clearly like engagement rates, sales volume, or average order value.
Variables Key Variables Should Be Prioritized
Focus on priority variables that can be said to have a probable effect on what you want to achieve. These may be specifically headlines, images, calls-to-action, layout, colors, and pricing.
Sort them out in terms of their potential influences on user behavior.
Every Variable has its Hypothesis:
Each variable must have a hypothesis before embarking on the tests. For instance, you could propose that if we increase the call-to-action button size more people will convert, or if customer testimonials are used then this will drive up demand.
This will help determine how every change affects users’ experience.
Use a Dynamic Testing Tool
Use a tested and well-tried multivariate-testing tool or platform, which can handle complex experiments and provide detailed analytics. Optimizely, Google Optimize, and Adobe Target are my favorite solutions. Through these tools, you can create several versions to manage and analyze the results effectively.

Enough Traffic and Time Period Should be Provided:
Statistically significant results in multivariate tests require lots of traffic as well as time. It is important to ensure that your website or marketing channel gets enough traffic to facilitate effective variation testing in all respects possible.
Additionally, run the test for quite a long period to account for variability in user behavior over time.
Analyze Results, Iterate:
Upon completion of the testing process, analyze the outcomes to understand which combination of variables worked best. This will inform your decision-making on your marketing strategies.
Moreover, remember optimization is an ongoing activity; hence keep trying different variations while making use of collected data in improving towards better choices.
This way, with such tips at your fingertips one could unleash new levels of impact resulting from more engaged audiences driving sales up through multivariate testing for online campaigns.
When should I use multivariate testing tools?
Use multivariate testing during,
You have sufficient traffic: Multivariate testing requires a lot of traffic to achieve statistically significant results because it examines multiple variables together.
You want to optimize complex interactions: In case you want to find out how different elements on a page work together with each other and influence users’ actions.
You aim for in-depth insights: If one aims at greater understanding as regards what combination of components works best instead, beyond what A/B testing alone can provide.
You have multiple hypotheses: When you have numerous hypotheses that you would like to test simultaneously rather than stepwise.
How much do multivariate testing tools cost?
The cost of multivariate testing tools varies widely:
1. Google Optimize: Free for basic features; Optimize 360 has custom pricing.
2. Optimizely: Starts at $50,000 per year for enterprise solutions.
3. VWO (Visual Website Optimizer): Starts at $199 per month.
4. Adobe Target: Custom pricing based on business needs.
5. AB Tasty: Starts at $39 per month; enterprise pricing available.
6. Convert: Starts at $699 per month for the annual plan.
7. Kameleoon: Custom pricing based on business needs.
8. Crazy Egg: Starts at $24 per month for basic features.
How does multivariate testing differ from A/B testing?
Multivariate Testing VS A/B Testing,
Quantity of Factors:
1. A/B Testing: This test involves one factor at a time (e.g., headline A vs. headline B).
2. Multivariate Testing: It is about testing multiple factors simultaneously (e.g., combinations of headlines, images, and button colors.
Difficulty:
1. A/B Testing: Most simple and easiest to carry out; ideal for plain-forward tests.
2. Multivariate Testing: More complicated; needs more traffic and advanced analysis.
Understanding:
1. A/B Testing: Provides clear insights into which single change is more effective.
2. Multivariate Testing: Gives insights into the best combination of changes and how they interact with each other
Speed:
1. A/B Testing: Normally faster due to fewer variations being tested
2. Multivariate Testing: Can take longer to reach statistically significant results due to the complexity and number of variations.
